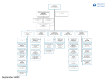
Council management structure

Directorates and directors

Chief Executive

  • Maxine Holdsworth

Reporting to Chief Executive

Executive Directors

  • Resources
    Mike Curtis, Executive Director
     
  • Adult Social Care and Health
    Bernie Flaherty, Bi-borough Executive Director
     
  • Children's Services
    Sarah Newman, Bi-borough Executive Director
     
  • Environment and Neighbourhoods
    Beau Stanford-Francis, Executive Director
     
  • Housing and Social Investment
    vacant
     
  • Grenfell Partnerships, Communities and Corporate Transformation
    Callum Wilson, Strategic Director

Directors

  • Communications and Public Affairs
    Nick Thompson, Director
     
  • Grenfell Partnerships, Communities and Corporate Transformation
    Moira Ugoji, Director Of Communities
    Joe Philp, Director of Grenfell Partnerships
  • Head of Chief Executive's Office
    Sam Elliot

Resources Directorate

Directors and service heads reporting to Executive Director

  • Darren Mann, Chief Digital and Information Officer
  • Sophie Evans, Director of Customer Delivery
  • LeVerne Parker, Chief Solicitor and Monitoring Officer
  • Jamie Davies, Director of Human Resources and Organisational Development
  • David Hughes, Tri-Borough Director of Audit, Risk, Fraud and Insurance
  • Lisa Taylor, Director of Financial Management
  • Phil Triggs, Tri-Borough Director of Pensions

Adult Social Care

Directors and service heads reporting to Executive Director

  • Anna Raleigh, Director of Public Health
  • Gareth Wall, Bi-Borough Director of Integrated Commissioning
  • Visva Sathasivam, Bi-Borough Director of Adult Social Care and Health
  • David Bello, Director of Health Partnerships and Mental Health
  • Seth Mills, Director of Learning Disabilities and Provider Services

Children's Services

Directors and service heads reporting to Bi-Borough Executive Director

  • Ian Heggs, Bi-Borough Director of Education
  • Glen Peache, Director of Family Services
  • Angela Flahive, Head of Safeguarding, Review and Quality Assurance
  • Annabel Saunders, Interim Director of Operations and Programmes
  • Nicky Crouch, Director of Westminster City Council of Family Services
  • Lauren Fernback, Assistant Director of Educational Equity and Resilience

Environment and Neighbourhoods

Directors and service heads reporting to Executive Director

  • Amanda Reid, Director of Planning and Place
  • Andrew Burton, Director of Transport and Regulatory Services
  • Terry Oliver, Director of Cleaner, Greener and Leisure Services
  • Pinakin Patel, Strategic Head of Performance and Transformation
  • Stuart Priestley, Chief Community Safety Officer

Housing and Social Investment

Directors and service heads reporting to Executive Director

  • Kojo Sarpong, Director of Housing Needs - reporting to Sarah Newman
  • Christine Addison, Director of Social Investment and Property - reporting to Callum Wilson
  • Jahedur Rahman, Director of Housing Management - reporting to Beau Stanford-Francis
  • Marguerite Potter, Strategic Head of Business Development and Performance - reporting to Callum Wilson

Last updated: 10 March 2026